Согласно закона РФ от 27 июня 2018 № 167-ФЗ, в закон от 27 июня 2011 года №161-ФЗ "О национальной платежной системе" внесен ряд изменений (вступают в силу спустя 90 дней с момента опубликования). Таким образом, с 26 октября 2018 года, согласно закона РФ № 167-ФЗ, банки должны будут оценивать риски несанкционированных переводов денежных средств и разрабатывать свои критерии таких переводов*. Банк России, в свою очередь, должен опубликовать критерии определения потенциально мошеннических операций**.
По новой версии №161-ФЗ банкам необходимо внедрить механизмы блокировок сомнительных операций в ДБО (в тех банках, где это до сих пор не сделано) и (возможно) внести изменения в действующие договоры ДБО с клиентами. При обнаружении признаков несанкционированного перевода денежных средств, банки с октября 2018 года обязаны будут приостановить исполнение платежа на срок до двух дней и запросить его подтверждение у клиента.
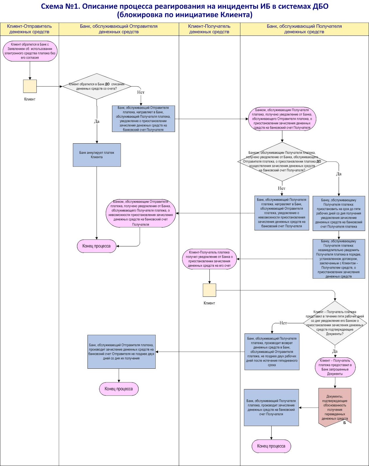
Ниже, основываясь на нововведениях в законе №161-ФЗ, представлено описание процессов реагирования на инциденты ИБ в системах ДБО для случаев: а) блокировки платежа по инициативе клиента – схема №1 и б) блокировки платежа по инициативе банка - схема №2.
* Законом РФ от 27 июня 2018 № 167-ФЗ в закон от 27 июня 2011 года №161-ФЗ внесено, в том числе, следующее дополнение: “Оператор по переводу денежных средств в рамках реализуемой им системы управления рисками определяет в документах, регламентирующих процедуры управления рисками, процедуры выявления операций, соответствующих признакам осуществления переводов денежных средств без согласия клиента, на основе анализа характера, параметров и объема совершаемых его клиентами операций (осуществляемой клиентами деятельности)”.
** Законом РФ от 27 июня 2018 № 167-ФЗ в закон от 27 июня 2011 года №161-ФЗ "О национальной платежной системе" внесено, в том числе, следующее дополнение: “Признаки осуществления перевода денежных средств без согласия клиента устанавливаются Банком России и размещаются на его официальном сайте в информационно-телекоммуникационной сети "Интернет".

