К настоящему моменту, пройдя 5 разделов проекта методики моделирования угроз, мы знаем кто нас будет атаковать и какими возможностями он обладает. Мы понимаем, зачем он это будет делать и к чему приведу его действия. Теперь неплохо бы разобраться, что эти нарушители будут делать, то есть определиться с угрозами, которые могут быть против нас реализованы. Но нет. 6-й раздел проекта методики моделирования угроз ФСТЭК посвящен определению сценариев реализации угроз, то есть пропустив ответ на вопрос "ЧТО может сделать нарушитель", мы сразу обратились к вопросу "КАК он может это сделать". Что ЭТО мы не знаем, зато сейчас мы погрузимся в КАК.
Пункт 6.1 нам вновь напоминает, что мы должны определить максимально возможное количество сценариев реализуемых угроз, исходя из имеющихся у них условий. Что такое условия реализации угроз неизвестно, но предположу, что речь идет о возможностях, которые были определены нами на предыдущем этапе. Однако знание этих возможностей никак нам не помогает, так как совершенно не учитывается при определении всех возможных сочетаний тактик и техник из таблицы 4. При этом все предыдущие шаги, связанные с определением типов нарушителей, типов доступа, видов негативного воздействия и т.п., никак не связаны со сценариями.
Явно это не говорится, но идея использования терминов "тактики" и "техники" взята из американской MITRE ATT&CK, которая содержит уже за 200 техник и больше десятка тактик. Почему нет упоминания американской матрицы понятно, но это еще сыграет злую шутку с нами. Местами в таблице 4 используются совершенно непонятные без разъяснения термины, которые являются достаточно грубой калькой с англоязычной матрицы. Например, техника 5.4 "Запасные и многоступенчатые каналы" в оригинале определены как две техники - T1104 "Multu-Stage Channel" и T1008 "Fallback Channels". И если, вдруг, какой-то госорган спросит регулятора, что означает техника 5.4 придется как-то выкручиваться. А самое неприятное, что и сопоставление TTP ФСТЭК и MITRE очень сложно реализовать, так как у нас постеснялись признать применение общепринятой методики и решили "пойти своим путем". Поэтому у нас свой набор техник, свой набор тактик, своя нумерация и невозможность сопоставить их один к одному. И хотя у методике написано, что помимо таблицы 4 можно использовать и иные базы, в реальности все будет известно как. Проверяющие, незнакомые с английским языком и ATT&CK, а также боящиеся самодеятельности, будут ориентироваться на то, что есть в таблице 4, тем самым доводя изначально хорошую идею до абсурда. Если уж регулятор не хочет признаваться в копировании чужого опыта (и понятно почему), может тогда поступить как Банк России, который в своих нормативных актах написал, что список инцидентов размещается на сайте ЦБ. Его и править тогда проще. Так и ФСТЭК могла бы поступить.
При этом ATT&CK - это не про моделирование угроз, это про понимание конкретных действий, совершаемых киберпреступниками. Если уж приземлять ATT&CK на моделирование угроз, то это низкоуровневое моделирование. Сначала мы должны определиться с высокоуровневой моделью угроз, описывающей классы нарушителей и реализуемых ими действий "по-крупному", влекущих негативные последствия. Только определившись с ними, можно переходить уже к тактикам и техникам, который помогут мне не только понять, КАК меня могут взломать, но и помогут проводить киберучения, выявлять слабые места в текущей системе защиты, осуществлять поиск (threat hunting) следов незамеченных на этапе проникновения атак и т.п. И процессы высокоуровневого и нижнеуровневого моделирования не являются независимыми друг от друга - второе вытекает из первого. Высокоуровневая модель, она про ЧТО плохого со мной может произойти, а вот низкоуровневая, с тактиками и техниками, про то, КАК это плохое со мной может произойти. Если мы посмотрим на вот эту картинку из моего курса по моделированию угроз, то мы увидим, что ФСТЭК в этот раз сразу ушла в левую часть, забыв про правую или хотя бы середину, с которой и стоило бы начать.
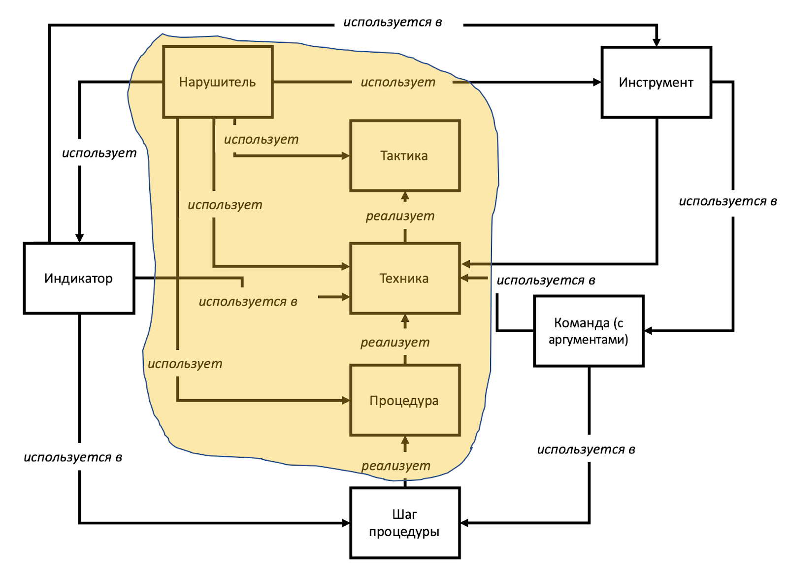
В проекте методики ФСТЭК, к сожалению, первая часть совершенно упущена из ввиду. Разобравшись с типами антропогенных источников, мы сразу стали разбираться в сотнях миллиардов возможных сценариев реализации угроз (хотя правильно было говорить о сценариях атак, но это вряд ли возможно, так как термин "атака" уже закреплен за другим регулятором в области ИБ). При этом даже в части с TTP у текущего, "фстэковского" варианта, есть свои нюансы. Например, если посмотреть на онтологию взаимосвязей техник, тактик и процедур, то мы увидим, что они очень тесно завязаны с инструментарием, используемым тем или иным нарушителем (причем та же MITRE ATT&CK оперирует конкретными группировками, а не абстрактными антропогенными факторами), используемыми им командами и характеризующими его индикаторами (IOC). У ФСТЭК эти три компонента отсутствуют и у меня есть стойкое подозрение, что их и не появится, так как конкретными хакерскими группировками и их атрибуцией у нас в России если и занимаются, то только частные компании типа Лаборатории Касперского, Groip IB или Positive Technologies, а индикаторы у нас рассылают ГосСОПКА (ФСБ) и ФинЦЕРТ (Банк России). А будут ли все эти участники следовать общей стратегии я не знаю.
Еще один момент, связанный с развитием всего этого подхода. Матрица MITRE ATT&CK поддерживается и активно развивается международным сообществом ИБ и любой желающий может поучаствовать в расширении списка техник и атак. Кто будет поддерживать модель угроз и БДУ ФСТЭК? Один Воронежский ГНИИ ПТЗИ? Или им еще Positive Technologies будет помогать, чьи картинки используются в проекте методики ФСТЭК? Ну одна она будет не в состоянии это тянуть. В п.6.3 написано, что при выявлении новых TTP информацию о них надо направлять во ФСТЭК, но кто это будет делать и зачем? В итоге одни вопросы...
Но вернемся к проекту методики ФСТЭК. Выше я написал, что формирование перечня сценариев никак не связана с формированием перечня типов доступа, типов нарушителей, видов ущерба, целей и т.п. По уму, чтобы это вся схема заработала и было связано между собой, нужно иметь три уровня документов, которые можно было бы объединить термином "модель угроз":
Чтобы увязать сценарии атак, являющиеся целью проекта методики ФСТЭК надо добавить раздел, связанный именно с левой частью вышеприведенной иллюстрации, расширив уже имеющуюся часть про нарушителей и негативные последствия еще и частью про типы угроз, которые могут быть актуальны для конкретного стейкхолдера (заинтересованного лица в организации). И если поставить во главу угла (чтобы не сильно переделывать уже проделанный титанический труд) сценарии угроз, то картинка взаимосвязей (онтология) может быть такой.
П.6.6 вновь напоминает, что моделировать угрозы надо на 5-ти уровнях - аппаратном, системном, прикладном, сетевом и сервисном. Правда, в 3-м разделе последний уровень касался только пользователей, а сейчас в него добавили еще Web-интерфейсы, информацию и иные компоненты (синхронизировать бы).
П.6.8 возникает в методике как гаишник из кустов на безлюдной трассе. Внезапно. Согласно нему угрозой считается совокупность ранее определенных:
Кстати, если внимательно вглядеться в формулу угрозы (УБИ) в п.6.8, то мы увидим, что угроза состоит только из одного сценария ее реализации. Учитывая миллиардное число всех возможных сценариев реализации угроз, к которым добавляется еще три параметра - источник, негативное последствие и условия реализации, то число комбинаций возможных угроз станет еще больше. Ведь мы понимаем, что один сценарий даже для одного нарушителя может приводить к разным последствиям.
Вообще после прочтения п.6.8 сложилось впечатление, что его писали совершенно разные люди с разным пониманием задач моделирования, которые попытались объединить то, что было у ФСТЭК в прежней методике, и то, что привнесли с идеей сценариев реализации угрозы. В итоге получилось не очень. Так как предыдущая версия методики моделирования была больше похожа на то, что я выше описал как стратегическую или высокоуровневую модель угроз, а нынешняя редакция все перевернула с ног на голову и, не доделав прошлую задачу, перешла сразу к низкоуровневой модели.
На этом заканчивается 6-й раздел и мы почти подошли к финалу рассмотрения методики моделирования. В следующей заметке мы перейдем к 7-му, последнему разделу проекта методики, который... да-да, это еще не конец, позволит ранжировать все триллионы и миллиарды угроз по трем уровням опасности.
Пункт 6.1 нам вновь напоминает, что мы должны определить максимально возможное количество сценариев реализуемых угроз, исходя из имеющихся у них условий. Что такое условия реализации угроз неизвестно, но предположу, что речь идет о возможностях, которые были определены нами на предыдущем этапе. Однако знание этих возможностей никак нам не помогает, так как совершенно не учитывается при определении всех возможных сочетаний тактик и техник из таблицы 4. При этом все предыдущие шаги, связанные с определением типов нарушителей, типов доступа, видов негативного воздействия и т.п., никак не связаны со сценариями.
Явно это не говорится, но идея использования терминов "тактики" и "техники" взята из американской MITRE ATT&CK, которая содержит уже за 200 техник и больше десятка тактик. Почему нет упоминания американской матрицы понятно, но это еще сыграет злую шутку с нами. Местами в таблице 4 используются совершенно непонятные без разъяснения термины, которые являются достаточно грубой калькой с англоязычной матрицы. Например, техника 5.4 "Запасные и многоступенчатые каналы" в оригинале определены как две техники - T1104 "Multu-Stage Channel" и T1008 "Fallback Channels". И если, вдруг, какой-то госорган спросит регулятора, что означает техника 5.4 придется как-то выкручиваться. А самое неприятное, что и сопоставление TTP ФСТЭК и MITRE очень сложно реализовать, так как у нас постеснялись признать применение общепринятой методики и решили "пойти своим путем". Поэтому у нас свой набор техник, свой набор тактик, своя нумерация и невозможность сопоставить их один к одному. И хотя у методике написано, что помимо таблицы 4 можно использовать и иные базы, в реальности все будет известно как. Проверяющие, незнакомые с английским языком и ATT&CK, а также боящиеся самодеятельности, будут ориентироваться на то, что есть в таблице 4, тем самым доводя изначально хорошую идею до абсурда. Если уж регулятор не хочет признаваться в копировании чужого опыта (и понятно почему), может тогда поступить как Банк России, который в своих нормативных актах написал, что список инцидентов размещается на сайте ЦБ. Его и править тогда проще. Так и ФСТЭК могла бы поступить.
При этом ATT&CK - это не про моделирование угроз, это про понимание конкретных действий, совершаемых киберпреступниками. Если уж приземлять ATT&CK на моделирование угроз, то это низкоуровневое моделирование. Сначала мы должны определиться с высокоуровневой моделью угроз, описывающей классы нарушителей и реализуемых ими действий "по-крупному", влекущих негативные последствия. Только определившись с ними, можно переходить уже к тактикам и техникам, который помогут мне не только понять, КАК меня могут взломать, но и помогут проводить киберучения, выявлять слабые места в текущей системе защиты, осуществлять поиск (threat hunting) следов незамеченных на этапе проникновения атак и т.п. И процессы высокоуровневого и нижнеуровневого моделирования не являются независимыми друг от друга - второе вытекает из первого. Высокоуровневая модель, она про ЧТО плохого со мной может произойти, а вот низкоуровневая, с тактиками и техниками, про то, КАК это плохое со мной может произойти. Если мы посмотрим на вот эту картинку из моего курса по моделированию угроз, то мы увидим, что ФСТЭК в этот раз сразу ушла в левую часть, забыв про правую или хотя бы середину, с которой и стоило бы начать.
В проекте методики ФСТЭК, к сожалению, первая часть совершенно упущена из ввиду. Разобравшись с типами антропогенных источников, мы сразу стали разбираться в сотнях миллиардов возможных сценариев реализации угроз (хотя правильно было говорить о сценариях атак, но это вряд ли возможно, так как термин "атака" уже закреплен за другим регулятором в области ИБ). При этом даже в части с TTP у текущего, "фстэковского" варианта, есть свои нюансы. Например, если посмотреть на онтологию взаимосвязей техник, тактик и процедур, то мы увидим, что они очень тесно завязаны с инструментарием, используемым тем или иным нарушителем (причем та же MITRE ATT&CK оперирует конкретными группировками, а не абстрактными антропогенными факторами), используемыми им командами и характеризующими его индикаторами (IOC). У ФСТЭК эти три компонента отсутствуют и у меня есть стойкое подозрение, что их и не появится, так как конкретными хакерскими группировками и их атрибуцией у нас в России если и занимаются, то только частные компании типа Лаборатории Касперского, Groip IB или Positive Technologies, а индикаторы у нас рассылают ГосСОПКА (ФСБ) и ФинЦЕРТ (Банк России). А будут ли все эти участники следовать общей стратегии я не знаю.
Еще один момент, связанный с развитием всего этого подхода. Матрица MITRE ATT&CK поддерживается и активно развивается международным сообществом ИБ и любой желающий может поучаствовать в расширении списка техник и атак. Кто будет поддерживать модель угроз и БДУ ФСТЭК? Один Воронежский ГНИИ ПТЗИ? Или им еще Positive Technologies будет помогать, чьи картинки используются в проекте методики ФСТЭК? Ну одна она будет не в состоянии это тянуть. В п.6.3 написано, что при выявлении новых TTP информацию о них надо направлять во ФСТЭК, но кто это будет делать и зачем? В итоге одни вопросы...
Но вернемся к проекту методики ФСТЭК. Выше я написал, что формирование перечня сценариев никак не связана с формированием перечня типов доступа, типов нарушителей, видов ущерба, целей и т.п. По уму, чтобы это вся схема заработала и было связано между собой, нужно иметь три уровня документов, которые можно было бы объединить термином "модель угроз":
- Стратегический, описывающий общие, высокоуровневые угрозы типа "утечка", "вывод из строя", "повышение привилегий", "блокирование обновлений" и т.п. Текущий проект методики частично это делает, но только для определения нарушителей и их целей.
- Тактический, описывающий как раз тактики и техники, то есть то, чему посвящен основной блок методики ФСТЭК.
- Оперативный, описывающий конкретные правила обнаружения угроз для конкретных средств защиты и мониторинга. Этого в проекте методики нет вообще и это, скорее всего, "поле" ГосСОПКИ.
Чтобы увязать сценарии атак, являющиеся целью проекта методики ФСТЭК надо добавить раздел, связанный именно с левой частью вышеприведенной иллюстрации, расширив уже имеющуюся часть про нарушителей и негативные последствия еще и частью про типы угроз, которые могут быть актуальны для конкретного стейкхолдера (заинтересованного лица в организации). И если поставить во главу угла (чтобы не сильно переделывать уже проделанный титанический труд) сценарии угроз, то картинка взаимосвязей (онтология) может быть такой.
П.6.6 вновь напоминает, что моделировать угрозы надо на 5-ти уровнях - аппаратном, системном, прикладном, сетевом и сервисном. Правда, в 3-м разделе последний уровень касался только пользователей, а сейчас в него добавили еще Web-интерфейсы, информацию и иные компоненты (синхронизировать бы).
П.6.8 возникает в методике как гаишник из кустов на безлюдной трассе. Внезапно. Согласно нему угрозой считается совокупность ранее определенных:
- источников, а их всего два, хотя тут по смыслу должны были быть типы нарушителей,
- абстрактных условий реализации,
- всех возможных сценариев реализации угроз
- негативных последствий.
Кстати, если внимательно вглядеться в формулу угрозы (УБИ) в п.6.8, то мы увидим, что угроза состоит только из одного сценария ее реализации. Учитывая миллиардное число всех возможных сценариев реализации угроз, к которым добавляется еще три параметра - источник, негативное последствие и условия реализации, то число комбинаций возможных угроз станет еще больше. Ведь мы понимаем, что один сценарий даже для одного нарушителя может приводить к разным последствиям.
Вообще после прочтения п.6.8 сложилось впечатление, что его писали совершенно разные люди с разным пониманием задач моделирования, которые попытались объединить то, что было у ФСТЭК в прежней методике, и то, что привнесли с идеей сценариев реализации угрозы. В итоге получилось не очень. Так как предыдущая версия методики моделирования была больше похожа на то, что я выше описал как стратегическую или высокоуровневую модель угроз, а нынешняя редакция все перевернула с ног на голову и, не доделав прошлую задачу, перешла сразу к низкоуровневой модели.
На этом заканчивается 6-й раздел и мы почти подошли к финалу рассмотрения методики моделирования. В следующей заметке мы перейдем к 7-му, последнему разделу проекта методики, который... да-да, это еще не конец, позволит ранжировать все триллионы и миллиарды угроз по трем уровням опасности.



